English
登录
加入联盟
找回密码
航空人生
新一代连飞客户端下载
空管人生
中国航空运动协会推荐
WEFLY
模拟飞行玩家聊天工具
门户
文章
商城
原创商城
官方淘宝
学院
AI 问答
云课堂
考试
资料下载
论坛
模拟飞行
低空飞行
太空探索
航圈
联机
航空人生(连飞)
飞行人生(虚航)
空管人生(虚管)
空战人生(对战)
工具
联飞地图
航路查询
航图查询
气象报文
资源
插件库
素材库
云网盘
企业
飞行者联盟
»
论坛
›
【模拟飞行】
›
微软模拟飞行
›
MSFS2020/24 中文语音副驾驶插件 | 内测招募 解放双手操 ...
返回列表
发新帖
查看:
1585
|
回复:
9
[原创]
MSFS2020/24 中文语音副驾驶插件 | 内测招募 解放双手操控,...
[复制链接]
Rex大鸟
Rex大鸟
当前离线
UID
66983
注册时间
2019-2-12
在线时间
小时
最后登录
1970-1-1
精华
阅读权限
40
听众
收听
雷达卡
已绑定手机
发表于 2025-10-27 15:25:11
|
显示全部楼层
|
阅读模式
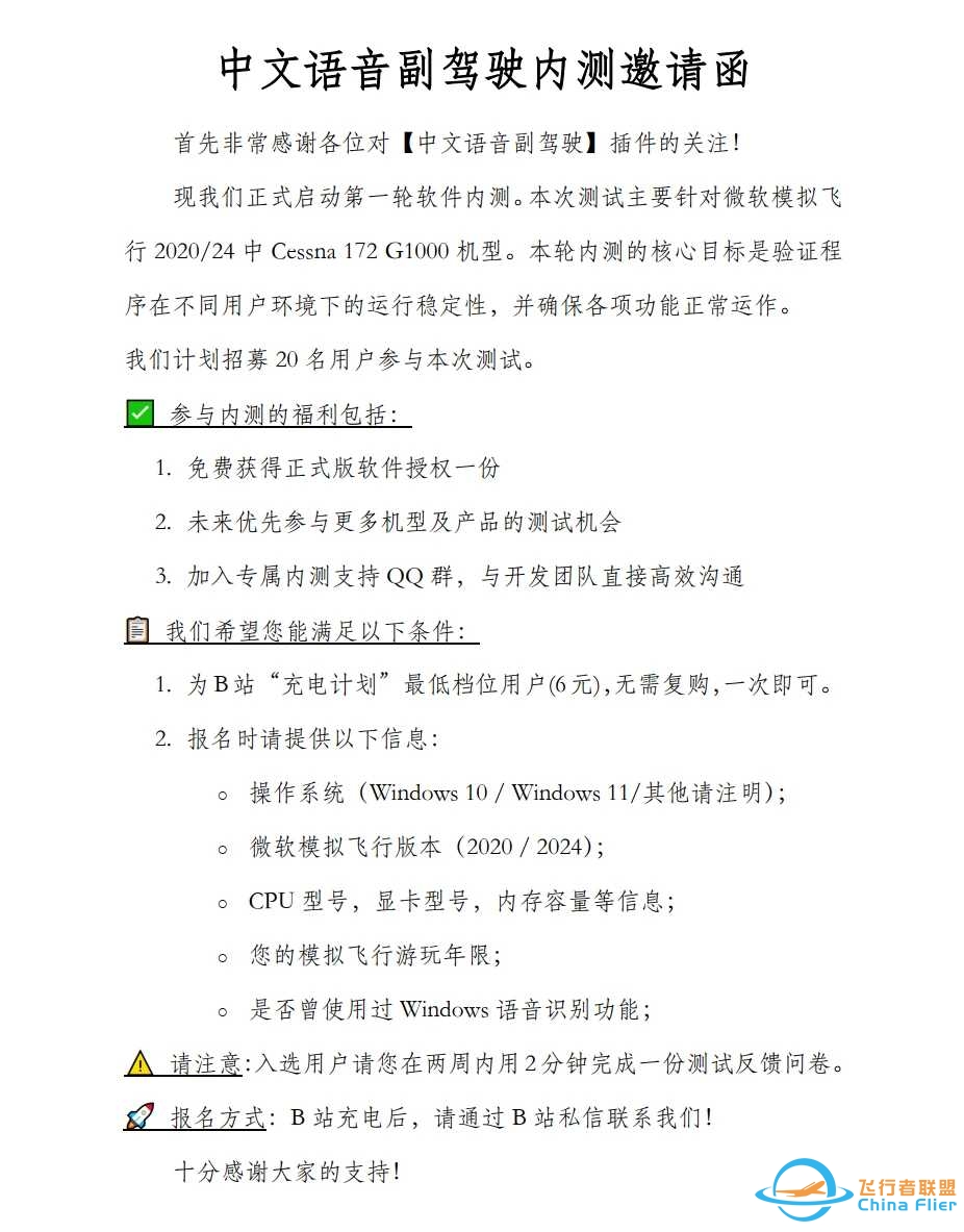
致全体 MSFS 模拟飞行爱好者:
您是否曾了解过 FS2Crew 的 First Officer Expansion 副驾插件?
它能为大型客机操作提供辅助支持,但全英文操作界面与语音交互,是否让您因语言门槛难以畅快使用?
现在,专为中文用户打造的「MSFS 中文语音副驾驶插件」正式开启内测!
全中文界面 + 中文语音交互,彻底打破语言障碍,助您轻松享受副驾协作体验,核心功能包括:
1. 全语音化检查单:副驾播检查项目,机长语音确认操作;若部分项目操作有误,副驾将实时提醒并直接更正;
2. 覆盖多场景的中文语音命令:支持发动机启停、自动驾驶仪调节、无线电频率设定、襟翼控制、燃油选择、起落架操作、刹车控制、灯光调节等数十项核心操作;
3. 灵活语音输入模式:可选择按键通话(PTT,Push-to-Talk),或开启麦克风直接进行语音输入;
4. 个性化声音包定制:支持录制个人专属声音包,也可选用趣味语音包(德刚或者志玲?)
如需了解功能细节,可查看 B 站演示视频:
B站up:CP爱飞行
https://space.bilibili.com/702318911/lists/6566565?type=season
如果您有兴趣参与内测,还请根据以下指引:
内测时间:即日起到11月15日,如您感兴趣,请直接私信b站up“CP爱飞行”联系。
偷偷剧透下:下一架是配飞机将会是:PC-12
感谢支持。
MSFS2020
,
副驾驶
,
中文
,
语音
,
MSFS2020
相关帖子
•
MSFS 2020目前最好的330插件是哪家的?
•
从flightsim.to上下的机模涂装怎么添加到msfs2020中
•
qingwenlittlenavmap生成的飞行计划怎么导入到MSFS2020 737-800的cdu...
•
省空间同时安装MSFS2020和MSFS2024平台插件的方法
•
【msfs2020】2026年第一帖:沈阳桃仙国际机场【大韩航空KE831】
•
msfs2020能否快速拖动飞机
•
msfs 的pmdg 是不是要出741了
•
MSFS2020 大白鲸下载
•
适用于 MSFS 2020 的最佳 ATC 软件是什么?
•
为什么inibuilds a340不上msfs2020啊
回复
使用道具
举报
提升卡
置顶卡
沉默卡
喧嚣卡
变色卡
千斤顶
照妖镜
№?吥②濄?
№?吥②濄?
当前离线
UID
7509
注册时间
2014-8-10
在线时间
小时
最后登录
1970-1-1
精华
阅读权限
40
听众
收听
雷达卡
发表于 2025-10-27 16:03:06
|
显示全部楼层
顶666666
沙发是我的
回复
支持
反对
使用道具
举报
照妖镜
asnldj
asnldj
当前离线
UID
142569
注册时间
2022-8-21
在线时间
小时
最后登录
1970-1-1
精华
阅读权限
30
听众
收听
雷达卡
已绑定手机
发表于 2025-10-30 19:22:12
|
显示全部楼层
希望支持更多机型
回复
支持
反对
使用道具
举报
照妖镜
张家界
张家界
当前离线
UID
100418
注册时间
2020-8-30
在线时间
小时
最后登录
1970-1-1
精华
阅读权限
60
听众
收听
雷达卡
已绑定手机
发表于 2025-10-31 00:19:08
|
显示全部楼层
希望支持更多机型
回复
支持
反对
使用道具
举报
照妖镜
张家界
张家界
当前离线
UID
100418
注册时间
2020-8-30
在线时间
小时
最后登录
1970-1-1
精华
阅读权限
60
听众
收听
雷达卡
已绑定手机
发表于 2025-10-31 00:19:47
|
显示全部楼层
赶紧支持一下。。。。。。
回复
支持
反对
使用道具
举报
照妖镜
hitmanvip
hitmanvip
当前离线
UID
185979
注册时间
2025-10-31
在线时间
小时
最后登录
1970-1-1
精华
阅读权限
30
听众
收听
雷达卡
已绑定手机
发表于 2025-10-31 14:18:24
|
显示全部楼层
机型还不够多啊 话说F18一类的单座机型怎么搞
回复
支持
反对
使用道具
举报
照妖镜
beijingmedtop
beijingmedtop
当前离线
UID
81769
注册时间
2019-11-1
在线时间
小时
最后登录
1970-1-1
精华
阅读权限
80
听众
收听
雷达卡
已绑定手机
发表于 2025-11-2 06:21:03
|
显示全部楼层
有中文语音那就太好了
回复
支持
反对
使用道具
举报
照妖镜
晴空三千里
晴空三千里
当前离线
UID
108351
注册时间
2021-1-29
在线时间
小时
最后登录
1970-1-1
精华
阅读权限
30
听众
收听
雷达卡
已绑定手机
发表于 2025-11-4 04:03:15
|
显示全部楼层
希望支持更多机型
回复
支持
反对
使用道具
举报
照妖镜
solawing
solawing
当前离线
UID
169525
注册时间
2024-11-23
在线时间
小时
最后登录
1970-1-1
精华
阅读权限
20
听众
收听
雷达卡
已绑定手机
发表于 2025-11-4 13:03:48
来自手机
|
显示全部楼层
是直接说话吗?
回复
支持
反对
使用道具
举报
照妖镜
xwcoco
xwcoco
当前离线
UID
101416
注册时间
2020-9-13
在线时间
小时
最后登录
1970-1-1
精华
阅读权限
50
听众
收听
雷达卡
已绑定手机
发表于 2025-11-4 20:48:46
|
显示全部楼层
应该支持一些大飞机,会更有市场
回复
支持
反对
使用道具
举报
照妖镜
返回列表
发新帖
高级模式
B
Color
Image
Link
Quote
Code
Smilies
您需要登录后才可以回帖
登录
|
加入联盟
本版积分规则
发表回复
回帖后跳转到最后一页
浏览过的版块
资质考试
快速回复
返回顶部
返回列表